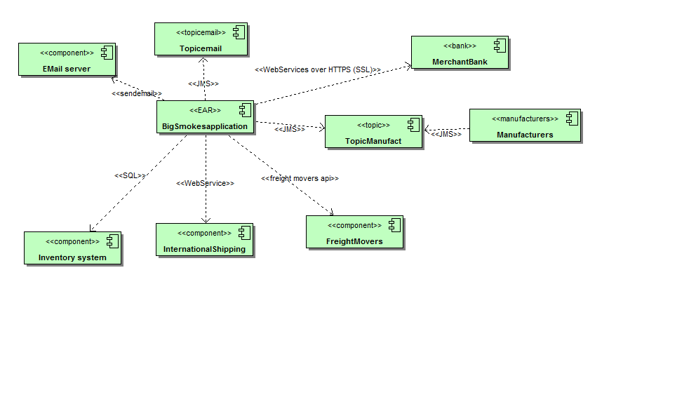
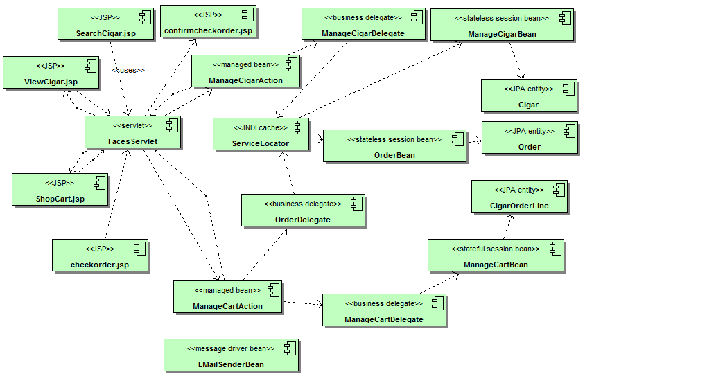
Component diagrams
- This is the component diagram for the internal bigsmokes system :
- This is the description of some components above :
- SearchCigar.jsp : Display the categories and the search for all the cigars by category.
- ViewCigar.jsp : Display the information about the current cigar.
- ShopCart.jsp : Display the cart of the current customer.
- checkorder.jsp : Display the cart, and the customer can choose the shipping method and the quantity and valid to order.
- confirmcheckorder.jsp : Display the number order and the cart customer.
- FacesServlet : This is the main controller of the application.
- ManageCigarAction : This is the managed bean for the cigar.
- ManageCartAction : This is the managed bean for the cart.
- OrderDelegate : This is the business delegate for the order
- ManageCigarDelegate : This is the business delegate for cigar.
- ManageCartDelegate : This is the business delegate for cart.
- ServiceLocator : The service locator use to find the stateless session bean.
- This is the component diagram on how interact all the components in the application